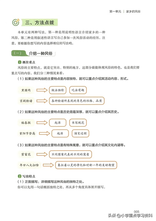
馃敟鍏勾绾т笅鍐岃鏂囩涓€鍗曞厓涔犱綔鎸囧+鑼冩枃锛屾敹钘忓鐢?/p>
馃敟鍏勾绾т笅鍐岃鏂囩涓€鍗曞厓涔犱綔鎸囧+鑼冩枃锛屾敹钘忓鐢?/p>
鍏勾绾т笅鍐岃鏂囩涓€鍗曞厓涔犱綔鎸囧+鑼冩枃
瀹朵汉浠紝瀛╁瓙鍐欏叚骞寸骇涓嬪唽璇枃绗竴鍗曞厓涔犱綔鏄笉鏄姱闅撅紵鍒剚鍟︼紒杩欓噷鏈夎秴璇︾粏鑼冩枃锛屼粠鎬濊矾鍒伴噾鍙ワ紝鎵嬫妸鎵嬫暀锛屽府瀛╁瓙杞绘澗鎷块珮鍒嗭紒
绗竴鍗曞厓 瀹朵埂鐨勯鏍硷紙鍏?4椤碉級
涓€銆佸棰樻寚瀵?/p>
浜屻€侀€夋潗鏋勬€?/p>
涓夈€佺偣鎷ㄦ柟娉曠偣鎷?/p>
鍥涖€佺礌鏉愮Н绱?/p>
浜斻€佽寖鏂?绡?/p>
#鍏勾绾т笅鍐岃鏂囩涓€鍗曞厓[璇濋]# #鍏勾绾т笅鍐岃鏂囩涓€鍗曞厓涔犱綔[璇濋]# #绗竴鍗曞厓浣滄枃[璇濋]# #寮€瀛璇濋]# #寮€瀛﹀繀澶嘯璇濋]# #绗竴鍗曞厓澶嶄範[璇濋]#









标签:
106
iPhone 8电池容量比三星还小:2700mAh不够用! 原本以为iPhone 8的配置信息已经曝光的差不多了,就等9月12日发布来证实。可是没想到8月底又爆出了它的内置电池问题。大家都知道智能手机...
95
35款幼儿园体育自制玩教具,简单易做!看到的幼师都收藏了 *声明:本文大部分文字和图片均来自网络,由园长幼师通服务平台小编因教学和研究需要转载或选编的文章,重在分享优秀...
101
10秒钟!揭开印度神奇的悬空坐立! 视频加载中... 10秒钟!揭开印度神奇的悬空坐立!...
154
「麦迪经典时刻-HD原声」绝命35秒!惊天13分助球队翻盘 视频加载中......
52
学会滴胶手工教程,在家也可以挣钱✔宝妈必看 手工一直都是很挣钱的自由职业。今天为大家讲解一下滴胶手工的教程,学会了以后可以自己制作手机壳/摆台等,还可以进行售卖。...
91
戏剧进校园,学生手绘脸谱好漂亮! 11月11日,由中共达州市委宣传部、达州市文体广新局、达州市教育局主办,达州广播电视大学、达州市创作办公室承办的“喜庆十九大 戏剧进校园...
85
为纪念故友,价值连城的哥窑八方杯说砸就砸! 视频加载中... 运营人员:羊 羽...
161
两夫妻怎么称呼对方的? 在中国的传统里,夫妻间的称呼多含亲昵之意。有的丈夫会称妻子为“宝贝”、“甜心”,而妻子则可能称丈夫为“心肝”、“亲爱的”。这些称呼不仅传达了...
111
李易峰否认插足杨幂刘恺威,杨幂被批:白莲花 真相总是那么惊人!李易峰杨幂刘恺威这段曲折的“三角恋”,来来回回都传了几个月。一点风吹草动都要扒很久,今日被爆李易峰早在...
101
九阴绝学手游官 九阴绝学手游官网是一款为你开启无休止的武林战争争夺武林盟主之位的角色扮演类手机游戏,为了可以学到更多的武林绝学,你要不断地修炼,让自己的等级上升到最...
201
火影忍者,壁纸日报(第一期),卡卡西篇 性感卡卡西(图片来自网络) 酷酷的卡卡西(图片来自网络) 卡卡西小伙(图片来自网络) 卡卡西(图片来自网络) 卡卡西(图片来自网...
166
合肥45中近两年中考成绩分析,明年中考生可参考! 2023年合肥45中本部初三毕业生1298人报名参加中考,大一六八联招指标到校人数182人,大一六八联招指标到校最低分数线为677分,20...
65
海尔够花申请准入条件征信要求 一、海尔消费金融够花产品介绍 1、额度:最高20万(循环额度) 2、利息:9-24%,按日计息 3、期限:最长12期 4、还款方式:等额本息 5、提前还款:无违约...
89
朝鲜自然地理简介。 点关注,不迷路。 朝鲜民主主义人民共和国(简称朝鲜),位于亚洲东部,朝鲜半岛的北半部,北部与中国和俄罗斯接壤,南部以军事分界线与韩国相邻。朝鲜半...
169
曹操败走华容道,关羽念及旧情,竟让让众军士让路放了曹操 视频加载中......
106
宝马S1000R正式上市,售价188900元起 来了,宝马重量级街车S1000R正式上市,售价188900元起。 新款宝马S1000R虽然使用了和双R一样的四缸发动机,但在动力调校上面却完全不同。S1000R最大马...
124
2019-2020赛季篮网队球员名单中续篇 篮网三巨头 请叫我丁8爷 斯潘塞-丁威迪:8号,司职后卫,身高1.96米,体重91公斤,出生于1993年4月6日,合同为2018年12月以3年3435万美元提前续约,2...
82
股东分红的计算方式 股东分红的计算方式:各股东可瓜分的分红,取决于他的股东等级,等级不同,分红比例不同。分红比例越大的股东等级,股东获得的分红越高。 分红计算细则:...
95
正方体的展开图共有几种? 正方体的展开图总共有几种你知道吗?下面我们来归纳一下: 类型一:1-4-1类型。(6种)(中间四个正方形,两边各一个)(图一) 图一:正方体展开图类...
51
越南两机场“爆”了 河内内排国际机场 根据越南民航局的数据,2022年前5个月,越南旅客人数较2021年同期大幅增长。 其中,经由机场的旅客达到4070万人次,比2021年同期增长56.8%,国际...