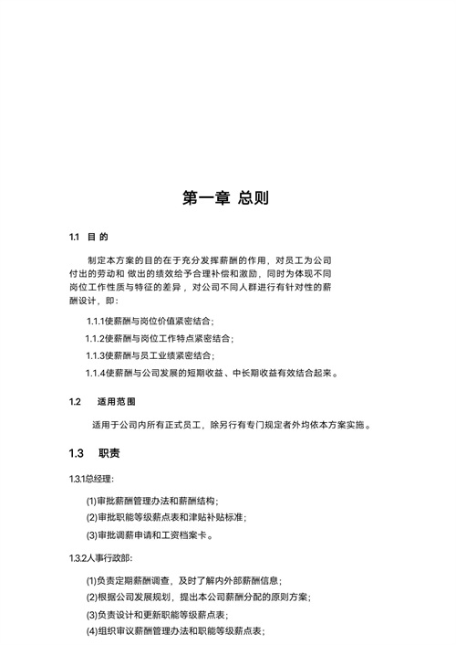
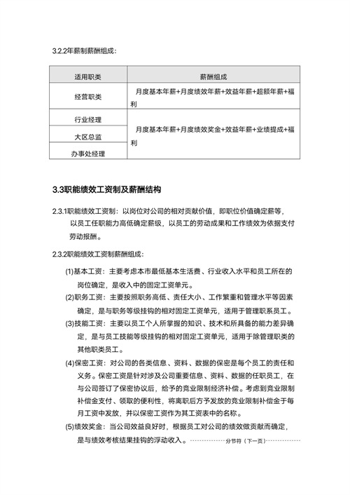
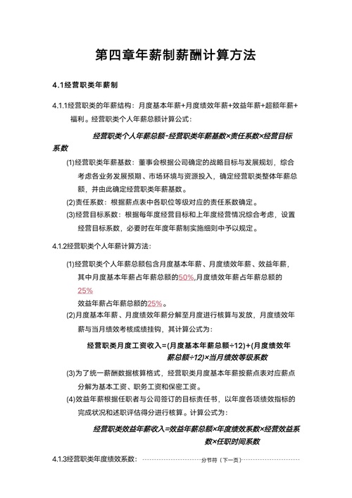
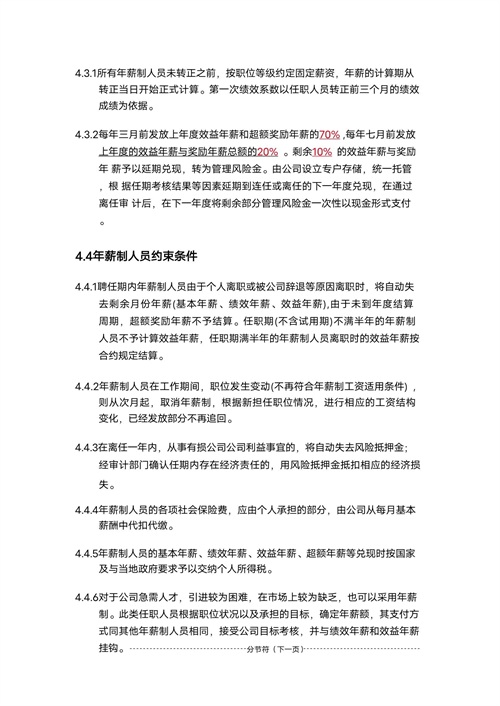
曝光:福耀集团内部资料“薪酬方案”简直太详细了!推荐完整版


















曝光:福耀集团内部资料“薪酬方案”简直太详细了!推荐完整版


















凝陇的文超好看,男女主在破案中谈恋爱,互宠型感情真的好 Hello,Hello,我亲爱的小伙伴们,小螃蟹又来了。 今天给大家推荐的大大是——凝陇啊,本本精品啊,好几本都是悬疑破案文...
南安:带孙女乞讨路费 老夫妻被误为人贩子 [泉州新闻-闽南网] 闽南网1月2日讯(通讯员何莹莹闽南网记者 王惠敏文/图)本要讨账,却落得街头乞讨,还被误以为人贩子。2019年1月1日,...
民间老话:女大三,抱金砖;女大四,福寿至;女大五,赛老母…...
江苏镇江概况 金山寺 镇江,江苏省辖地级市,是长江三角洲重要的港口、风景旅游城市 ,地貌走势为西高东低、南高北低,属北亚热带季风气候;总面积3847平方公里,辖3个区、3个县...
成都公交整合145、157路,调整306路 为方便市民出行,优化线网功能,成都市公共交通集团有限公司拟于2023年 6月21日起整合145、157路 。具体方案如下: 145路 起讫点: 大丰公交站——动...
自驾游四川旅游最佳路线 自驾游四川旅游三天最佳路线:从成都出发途经九寨沟,黄龙,松州古城,或者途经乐山,宜宾,自贡,内江,返成都;四天线路:成都出发途经绵阳、广元、...
终于有人将“三国100位武将排名一览”整理出来了。看完长知识。...
元宵十五日(打一字) 元宵佳节过去了,相信大家猜了很多谜语。315是一个打假的日子,也过去了。这里,思香要对谜语中的一些假的、错的谜语进行揭露,请您指正。 网络查找谜语...
亚洲杯:中国0-2韩国比赛回看录像 中韩大战全场视频 [闽南网] 2019年1月16日21点30分,2019亚洲杯C组第3轮中国队与韩国的比赛,在阿布扎比的纳哈扬体育场进行。最终,国足0-2失利。第...
小寨的灯红酒绿,小寨的烟火纷扰,小寨你爱过吗? 小寨,西安市热度最高的经济圈,小寨商圈日均人流量50万人次,这是百度百科介绍小寨的第一句话。 是的,作为新兴的商业线,在...
退役仪仗兵一个人踢出千军万马的感觉 邬振中是一位曾服役于中国人民解放军仪仗大队的退役仪仗兵,他因在军训中为新生示范标准队列动作而走红网络。在一段广为流传的视频中,邬...
天龙八部英雄人物——乔峰 天龙八部里的英雄人物——乔峰,豪迈侠义智勇双全,乔峰生于辽国,幼年父母为奸人所害,寄养于少室山下乔三槐家中。 师从少林派玄苦大师和丐帮帮主...
史上第一个韦小宝的扮演者:文雪儿 文雪儿是70—80年代香港著名女明星,她的姐姐是著名的功夫明星元秋(周星驰电影功夫里的包租婆) 文雪儿出演过几十部武侠电影以及电视剧,与她...
情人节适合单身狗发的文案 1.白白胖胖,脱单无望。 2.欢迎来到高端玩家自由局。 3.爱者更爱,无爱者自由。 4.祝大家拥有爱情,而我拥有金钱。 5.下凡二十年,还未遇见仙君。 6.终于...
青岛胶州博雅中学违反食品安全法被罚6000元 山东胶州市综合行政执法局近日对青岛胶州博雅中学违反食品安全法的行为依法作出罚款6000元、没收违法所得8元的行政处罚,信息如下:...
农历十二月十七,桃运走近,运势爆棚,得偿所愿,吉祥如意好事到 今天让我们一起来看看在农历十二月十七,桃运走近,运势爆棚,得偿所愿,吉祥如意好事到的几类人吧! 天秤座...
内江市第二人民医院三个层级获省级荣誉称号 近日,四川省重症医学质量控制中心2024年度工作总结会在成都召开。全省重症医学领域的专家委员以及相关医务人员100余人参加会议,共...
三小时34万!手滑转账背后的人性深渊 手机屏幕蓝光刺得眼睛发酸,手指颤抖着放大收款记录,冷汗顺着脖颈滑进发霉的工装领口——那数字比他预想的多了个零,就像命运多按了个死...
乾隆五下江南驻跸之地——中国四大名刹之一南京栖霞寺 栖霞寺,位于南京市栖霞区栖霞山中峰西麓,三面环山,北临长江。该寺始建于南齐永明七年(489年),至今已有1500多年历史...
加农炮:火力长枪的命名之谜 引言 加农炮是战争片中常见的火炮类型,而其“加农”这个名称却引起了许多人的好奇。本文将探索加农炮的来历及其在世界战场上的重要作用。同时,...